Not getting 12 volts to coil

-
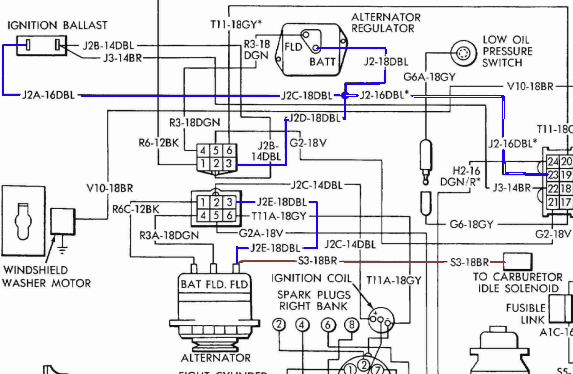
I looked at the wiring diagram and, I see the carb soleinoid is part of a cluster which feeds the dark blue wire to the + coil !. So, if I follow the blue wire, it seems to go to a 'connector', on the valve cover, which I've never seen or heard anyone talk about. I have not opened it up, but I hope it has 6 male connectors. Now these wires open up a whole new world, and could be right. Also, one of the two smaller connectors at the bulkhead has room for 4 male connectors, but there are only 2 being used. I have the rallye dash - but I don't see why there is not an ammeter-needle gauge, since that set-up has caused so many problems. All I want is to get the volts up at the coil. I rebuilt one carb several years ago.
CARB.jpg
 
I see the carb soleinoid is part of a cluster which feeds the dark blue wire to the + coil !
Yes. This opens the throttles a little more when engine is running than when the key is off. It was used because the idle settings for reducing emissions made the combustion chamber a little hotter at idle and required a little more throttle opening at idle. Having the throttles close more when the key was off prevents run-on.

So, if I follow the blue wire, it seems to go to a 'connector', on the valve cover, which I've never seen or heard anyone talk about. I have not opened it up, but I hope it has 6 male connectors. Now these wires open up a whole new world, and could be right.
That connector seems unique to the engine package. I now understand what the mystery is and why you think the harness may be for a different engine.
Its possible someone changed the routing, or I supposed used a harness meant for a different engine.
upload_2021-6-16_23-1-17.png


You can test out the where each of the connections (1-6) go using your ohmmeter.


Also, one of the two smaller connectors at the bulkhead has room for 4 male connectors, but there are only 2 being used.
Looks like one is reverse lights/starter safety while the other is wiper motor.

. I have the rallye dash - but I don't see why there is not an ammeter-needle gauge, since that set-up has caused so many problems.
Your ammeter is missing its needle ??
Let's not bring up the Chicken Littles of the world. We've been doing pretty well so far. You now know how to measure very excessive resistance and how to test for smaller resistances using voltage drop. The needle in the ammeter is moved by the magnetic field of the current flowing in the metal plate. The mechanism itself has no electric parts.
 
I unhooked the harness on the top of the passenger side valve cover. One female connector was depressed. It connects to the dark blue (to the + coil). All male/female connections are unhooked now for cleaning, so there was no continuity between the two related male/female pairs. Could this be my Fathers' day present?
unhooked.jpg
 
I unhooked the harness on the top of the passenger side valve cover. One female connector was depressed. It connects to the dark blue (to the + coil). All male/female connections are unhooked now for cleaning, so there was no continuity between the two related male/female pairs. Could this be my Fathers' day present?View attachment 1715753161
Someone was in there before! You're making progress. Maybe you can find a new or good used connector housing.
 
Wow. You are right. I kept my car running for 20 + years, but never left my driveway, 'till this electrical problem. I come from a long line of vehicular abuse, so to speak- connected before this car..I traded a Hemi Dart for it years ago - straps, special glass, but never been registered, my wife said it looked like a little ole lady's car and so I traded it... 'till I heard about Arkansas (I think) easy first time registrations...I apperciate your help, and will get on the connector thing-"Looks like somebody has been in there before..." I've thought that before, too..
 
Mattax, even with the damaged connector housing on top the valve cover,, I hooked up all connections, and the dome light was off with the door open. Bad news. There was 12.6 volts going into the bulkhead at wire A1B-10R, but if I removed the bulkhead connector module and checked for continuity between that male terminal and its mate, the bulkhead female, there was no continuity. Inside the car, I unhooked the steering column connector and also got no continuity between its corresponding male connector coming from the bulkhead and its female connector, cavity 16, at the bulkhead. To add injury to insult, a tiny, baby cat has parked itself inside the fender well on top of my drivers' front tire, but my wife said we don't have to worry about my car starting and hurting him/her.
 
Forgive me here. I don't understand the continuity check with the connnector seperated from its mate.
Can you explain how you're checking?
 
In the engine compartment, I unhooked the big red wire's male connector and touched its end with one end of a volt meter and its associated 'female' receptor at the bulkhead with the other end. It's possible my 2 relevant column connectors underneath the dash we re not pushed in far enough to get contact, and maybe that's why my dome light did not come on and my reading for resistance stayed '1'. That's all I can think of at this point.
 
Don't overthink this stuff. Keep in mind there are ONLY FOUR outputs from the ignition switch period. No magic

1...ACCESSORY...hot both in "run" and "accessory" and provides power for various switched accessories such as wipers, heater, etc. THIS DOES NOT APPEAR in the engine bay so forget it
2...IGN1 "ignition run" often is dark blue. Hot ONLY in "run" position of the key, GOES DEAD in "start." Depending on the year, this feeds things like instrument panel, warning lamps, ignition system, voltage regulator power AND SENSING and alternator field (blue), and on newer cars, smog doo dads depending on the year. Idle solenoid, electric choke, etc etc NOTE These are all just simple splices off the "main" dark blue IGN1 in the engine bay harness. No magic

3...IGN2 "bypass" usually brown, This is separate from the yellow "start" wire but both go "hot" ONLY IN start. This is the ONLY source of power for the ignition system for starting, and goes direct to the coil+ side of the ballast

4...Yellow start.......goes from key to starter solenoid, except '74 seat belt interlock goes in series with the reset box for the seat belts. Runs the start relay when the relay is grounded via NSS or clutch switch
 
In the engine compartment, I unhooked the big red wire's male connector and touched its end with one end of a volt meter and its associated 'female' receptor at the bulkhead with the other end. It's possible my 2 relevant column connectors underneath the dash we re not pushed in far enough to get contact, and maybe that's why my dome light did not come on and my reading for resistance stayed '1'. That's all I can think of at this point.
OK. I think I follow what you did.
If I understand correctly, you measured the voltage across an open circuit.
To measure for continuity with the voltmeter, one lead has to go to ground and the other lead on the circuit that should be hot.

To use the voltmeter to look for resistance between two points in a circuit, that's a little different. One lead on one accessible junction, the other lead downstream of the suspected resistance. Then turn something on that sends current through that section of wire.
 
Don't overthink this stuff. Keep in mind there are ONLY FOUR outputs from the ignition switch period. No magic

1...ACCESSORY...hot both in "run" and "accessory" and provides power for various switched accessories such as wipers, heater, etc. THIS DOES NOT APPEAR in the engine bay so forget it
2...IGN1 "ignition run" often is dark blue. Hot ONLY in "run" position of the key, GOES DEAD in "start." Depending on the year, this feeds things like instrument panel, warning lamps, ignition system, voltage regulator power AND SENSING and alternator field (blue), and on newer cars, smog doo dads depending on the year. Idle solenoid, electric choke, etc etc NOTE These are all just simple splices off the "main" dark blue IGN1 in the engine bay harness. No magic

3...IGN2 "bypass" usually brown, This is separate from the yellow "start" wire but both go "hot" ONLY IN start. This is the ONLY source of power for the ignition system for starting, and goes direct to the coil+ side of the ballast

4...Yellow start.......goes from key to starter solenoid, except '74 seat belt interlock goes in series with the reset box for the seat belts. Runs the start relay when the relay is grounded via NSS or clutch switch
 

You gave me all the pieces. You led me. Your post 10-12-18 was the key to nothing happening, after all the work: 'Before reinstalling the male terminals...this is important or the terminal will back out." It was just a tiny adjustment to open up the main red power source, but it was backing out, so there was no connection to make the dome light come on. Then I turned the starter over. All I wanted was an extra volt, and I got over 10, so mission accomplished. Thank you. You have a great 'thread' for the MOPAR solution to this problem on a car with the original wiring setup.
 
I want to thank you for this post, as it provides a chronological record. I got my car started last week, and you've helped me start on a journey - like putting a gas filter before my fuel pump, since the tank is old, and checking starter relay, ballast resistor-coil fit, spark plug wire condition, distributor shaft wear, etc. My whole assumption was the picture below, but now I'm wondering if I did something wrong: To test for voltage loss, I checked what I thought was a positive current flow by hooking the + voltmeter to the two-wire ballast resistor while cranking and the - wire to the + battery cable while cranking. The picture below may be saying something different.
Voltage Drop.jpg
 
The diagram above shows the ign in the 'run' position, not cranking.
During cranking, the resistor is bypassed, ign is connected to the coil side of the res.
 
like putting a gas filter before my fuel pump, since the tank is old
Only if really really required put a filter in the line befoer the pump.
There is a sock filter in the fuel tank. It's large enough to cause little resistance unless it gets clogged up.
The in-line filter should be where the factory installed.

The picture below may be saying something different.

While you can use the illustrated hook up to test either in Run or Start, the result from Start will likely differ.
The booklet says less than 0.4 V in Run.
upload_2021-7-1_9-4-43.png


The picture below may be saying something different.

Your hookup is correct for directly measuring voltage drop.
I agree with you that the illustration does not show the hook up for direct measurement of voltage drop.
It shows the hook up if you were to make two measurements and compare them.
With key in run and points closed the first measurement would be across the battery (not illustrated)
Then a measurement of the voltage at the ignition wire as illustrated.
That's the first method described.
You're hooked up as described in the second method (highlighted)
upload_2021-7-1_9-8-25.png


This second method of measuring voltage drop is illustrated in the Charging Circuit MTSC from earlier in 1969
upload_2021-7-1_9-16-41.png

This is the same test method but applied to the circuit feeding the alternator's rotor. In this case, the coil is disconnected.
With the key in run, voltage drop to the alternator should be less than .55 V on the output side of the regulator.


Before doing either of those, make sure the battery is OK and fully charged.
If you have no other way to check, use the test in the ignition book

upload_2021-7-1_9-11-38.png


Perhaps we can clarify the current path during this test by showing the ignition start wire instead of the ignition run wire
upload_2021-7-1_9-29-41.png
 
I have 10 volts when cranking the IGN2 J3-14BR wire on the ballast resistor. Doing a voltage loss test on the other side of the ballast resistor with the key in 'run,' I get 2 volts loss (J2A-16DBL wire), but I don't know if some other component should be disconnected. One complicating factor is that I have dual points, and I've checked both are closed when doing 'run-IGN 1' tests. I have .017 " gap when open (not much). Now I may have high 'resistance' in my carbutetors and my blood, but I was on a lake July 4 with family without resistance.
 
I have 10 volts when cranking the IGN2 J3-14BR wire on the ballast resistor.
The cranking votlage test shown here?
upload_2021-7-1_9-29-41-png.png

10 Volts passes.
In this test the coil connection to the distributor is removed.

Doing a voltage loss test on the other side of the ballast resistor with the key in 'run,' I get 2 volts loss (J2A-16DBL wire), but I don't know if some other component should be disconnected.
Yes. Two volts is a lot, but to use the 0.4 V max on your 1970 instead of just one wire to disconnect, there will be a few.
upload_2021-7-5_14-36-40.png





Remove the triangular plug on the voltage regulator and also disconnect the carb solenoid.
I dont see an electric choke assist on the diagram, so I think that's it.
upload_2021-7-5_14-33-22.png

Now test it and see if the voltage .4 volts.
Also the ammeter should move less during the test with those two items disconnected.

I would then do the voltage drop test for the circuit going to the rotor.
Connect the triangular plug to the regulator.
Disconnect the wire going to the coil and don't let th ering terminal touch ground. Maybe easier to disconnect the coil ground.
upload_2021-7-5_14-48-47.png


If I recall the test allows up to .55 Volt drop be we should check that.
Probably can find the same test in the '70 shop manual.


One complicating factor is that I have dual points, and I've checked both are closed when doing 'run-IGN 1' tests. I have .017 " gap when open (not much).
As long as either one is closed thats all that's neccessarry for current to flow through. The dual points extend the dwell time (in degrees) so there is more time (in fractions of second) at high rpms.
 
When you started to help me, all I wanted was ignition on start, by getting enough volts to the + coil, thinking my engine may take a little more volts than, say, a 273 V8. I thought my ignition switch might be bad, but you showed me to do some tests with the column connector under the steering column, which indicated the ignition switch was OK.
This conclusion was a major milestone, since I did not need to pull the wheel..etc.

I got sufficient Ign 2 circuit voltage that by cleaning the steering column start (Ign2) and run-related (Ign1) wires at the bulkhead connector. (One male connector was not hooked in, but I got it to hook up.) Now, I guess the next step is the Ign 1, run circuit, since the car won't keep running. The first direct voltage test with everything hooked up showed 2 volts. With the voltage regulator unhooked, the voltage drop reduced to 1.7. With the voltage regulator hooked back up and the + coil wire disconnected, the direct voltage drop was 1.1. (By direct voltage drop, I mean the + voltmeter wire on the Blue wire end of the ballast resistor and the - voltmeter on the + battery terminal.) I have not done the alternator field voltage drop test yet. I think this test might cover the funky hook-up plastic connector, which has the blue wire's female connector too far back in the broken plastic connector, when looking at the unhooked connector. With the volt regulaltor unhooked and the + coil wire unhooked, I read .70 volt drop with the key before run, and .32 drop with key in run.
 
(By direct voltage drop, I mean the + voltmeter wire on the Blue wire end of the ballast resistor and the - voltmeter on the + battery terminal.
Great. Thank you. I figured that but telling us makes it clearer to everyone who reads this.

The first direct voltage test with everything hooked up showed 2 volts.
Not good but lets see what else you learned.

. With the voltage regulator unhooked, the voltage drop reduced to 1.7.
This is the ignition circuit test and appears to be way to much votlage drop.

With the voltage regulator hooked back up and the + coil wire disconnected, the direct voltage drop was 1.1.
Interesting. This would be the field circuit test. The voltage drop is less than the igniton circuit.


With the volt regulaltor unhooked and the + coil wire unhooked, I read .70 volt drop with the key before run, and .32 drop with key in run.
Those are probably helpful clues. I don't know what would be drawing current in the the key in the unlock position. Also with the key in run, but both the ignition and field disconnected, something small is drawing current. Perhaps the idle solenoid?
 
5 pages on this. These voltage drop discussions are out of control. Look keep it simple. THERE IS ONE WIRE feeding underhood loads. ONE. IT is the dark blue IGN1 "run" wire. if you unhook one load of course it changes, because you have changed the LOAD

Follow the path. I like to call it the "functional path" and was criticized for this, as sometimes I go from battery + even though I was taught "electron flow theory." But the path is a circle from battery + clear around through all the splices, connectors, switches, and components to the ground/ frame/ body/ block and back to battery NEG (Or the other direction if "you must" flow electrons LOL)

So follow the path and check the CONNECTIONS. The ignition switch, the switch connector, the bulhead connector, the ammeter and it's connections, (even the welded splice) and so on. FOLLOW THE PATH

"What is?" the path? On a stocker, and for "run" underhood loads, the path is "pretty much"-------

Battery-------wiring to starter relay stud-------fuse link-------through the bulkhead (ammeter RED)------to and through the ammeter---------out on BLACK to the WELDED SPLICE--------to the ignition switch connector----------through the switch--------back out the connector on dark blue "run"----------through the bulkhead connector----------through the engine harness "WHITE" connector on newer models-------and to various underhood loads, which are simple splices in the harness
 
5 pages on this. These voltage drop discussions are out of control. Look keep it simple. THERE IS ONE WIRE feeding underhood loads. ONE. IT is the dark blue IGN1 "run" wire. if you unhook one load of course it changes, because you have changed the LOAD

Follow the path. I like to call it the "functional path" and was criticized for this, as sometimes I go from battery + even though I was taught "electron flow theory." But the path is a circle from battery + clear around through all the splices, connectors, switches, and components to the ground/ frame/ body/ block and back to battery NEG (Or the other direction if "you must" flow electrons LOL)

So follow the path and check the CONNECTIONS. The ignition switch, the switch connector, the bulhead connector, the ammeter and it's connections, (even the welded splice) and so on. FOLLOW THE PATH

"What is?" the path? On a stocker, and for "run" underhood loads, the path is "pretty much"-------

Battery-------wiring to starter relay stud-------fuse link-------through the bulkhead (ammeter RED)------to and through the ammeter---------out on BLACK to the WELDED SPLICE--------to the ignition switch connector----------through the switch--------back out the connector on dark blue "run"----------through the bulkhead connector----------through the engine harness "WHITE" connector on newer models-------and to various underhood loads, which are simple splices in the harness
What you write is all true.

The question that I see is that he's walked it down to:
a) Excessive drop with key in run.
Is something drawing too much current, a bad connection?
b) Current is flowing with the key in run and the field and ignition disconnected. Why?
Was the idle solenoid disconnected?
c) Current is flowing with the key in 'unlock'. Why?
Was a brake light on? Was an interior light on? Something else? or is the switch messed up?

He's working on a '70 'cuda with a Hemi. Dual point ignition.
Stock but looks like its had some wiring patches/rigged repairs.
 
I rigged up a temporary blue wire connection at the engine connector shown and my direct voltage drop (with everything hooked up) at the IGN 1 side of the ballast resistor went from 2 volts to .33. Thanks for all your help. I'm looking for a connector and will move on to the next step.
Blue wire voltage drop reduction.JPG
 
Don't fix that connector, bypass it, in other words get rid of it. They were trouble..........member Redfish on here was the first, I believe to point these out. Earlier cars did not use them. All they were for was to ease the factory with tossing the engine into the bay
 
On a factory hemi 'cuda? I dont know, but I'd think its worth fixing as factory as possible. Guess it all depends on what its to be used for.
 
I've started an out-of-step journey late in my sheltered life cycle. Working on an old car with its problems is like solitary mining, finding out 5 secrets about your wife you did not know.
 
-
Back
Top Bottom